协会简介
协会章程
组织机构
协会领导
焦点新闻
行业动态
协会动态
新规速递
政策法规
公告通知
培训咨询
创先争优
协会党建
双拥工作
工会联合会
视频展播
协会刊物
会员名单
理事名单
会员风采
我要入会
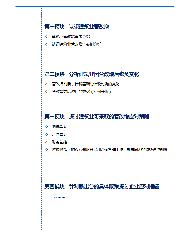
发布时间:2016-04-25 浏览量:0次
为更好的服务于各会员单位及各建筑施工企业,建筑业协会将于5月5日下午举行建筑业“营改增”培训会。授课大纲已通过协会网站、建筑业QQ群、协会微信公众平台等方式通知了全市相关单位。请各有关单位给予充分关注。
上一篇:关于举办建筑业“营改增”培训会的通知
下一篇:关于举办常用建筑材料检测试验人员岗位培训的通知
微信扫一扫
协会联系电话 :0561-2250319
协会联系地址:淮北市相山区人民中路众安时代中心A座六楼
邮编:235000
Copyright ? 2021 淮北市建筑业协会 All Rights Reserved. 备案号:皖ICP备15016039号-1 皖公网安备 34060002031018号